T   A A A

钦州市第二中学关于2020-2021学年度家庭经济困难学生认定的通告、通知、填表说明

作者:佚名    |    发布日期:2020年09月02日
点击次数:
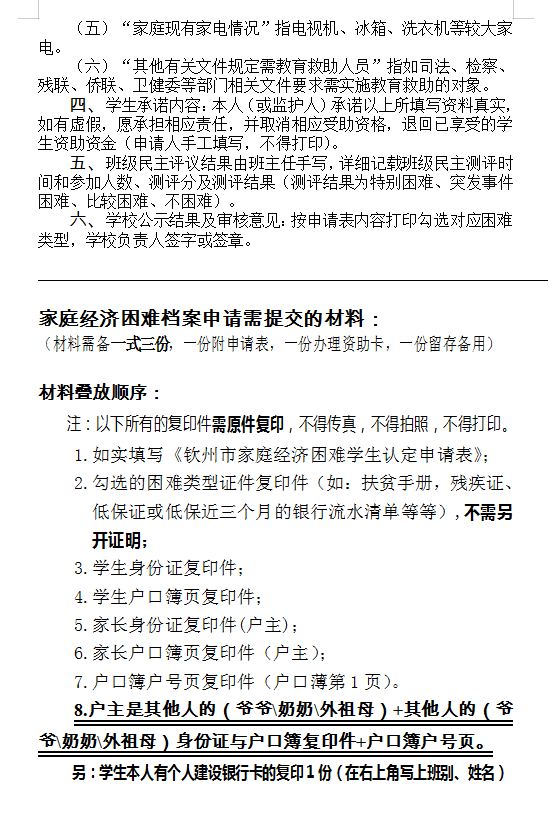
钦州市第二中学关于2020-2021学年度家庭经济困难学生认定的通告、通知、填表说明
钦州市第二中学关于2020-2021学年度家庭经济困难学生认定的通告、通知、填表说明
钦州市第二中学关于2020-2021学年度家庭经济困难学生认定的通告、通知、填表说明
钦州市第二中学关于2020-2021学年度家庭经济困难学生认定的通告、通知、填表说明
钦州市第二中学关于2020-2021学年度家庭经济困难学生认定的通告、通知、填表说明
附:钦州市家庭经济困难学生认定申请表(2020秋)
 下载信息  [文件大小:43.00 KB 下载次数: 次]
点击下载文件:附件3:钦州市家庭经济困难学生认定申请表(2020秋).doc