招生
成绩
高考
组织机构
全部动态
行政办公室
教务处
科研处
德育处
后勤处
财务处
安稳办
信息装备处
资助办
宣传办
团委会
校史办
图书馆
体育基地
关工委
首页
>
组织机构
>
资助办
T
A
A
A
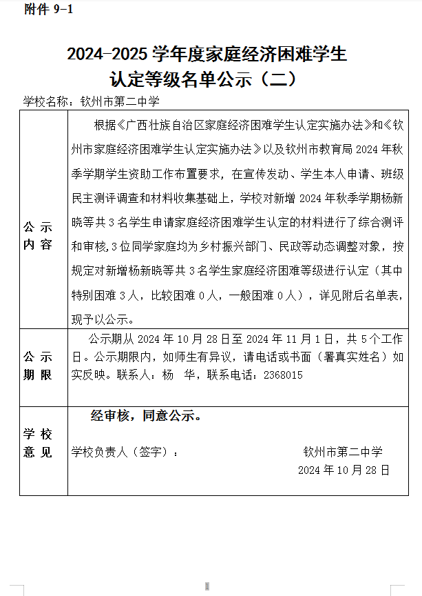
2024-2025学年度家庭经济困难学生认定等级名单公示(二)
作者:佚名 | 发布日期:2024年10月28日
点击次数:
上一篇:
2024年秋季学期普通高中国家助学金拟受助学生名单公示
下一篇:
2024秋广西普通高中家庭经济困难学生免学杂费学生名单公示(二)